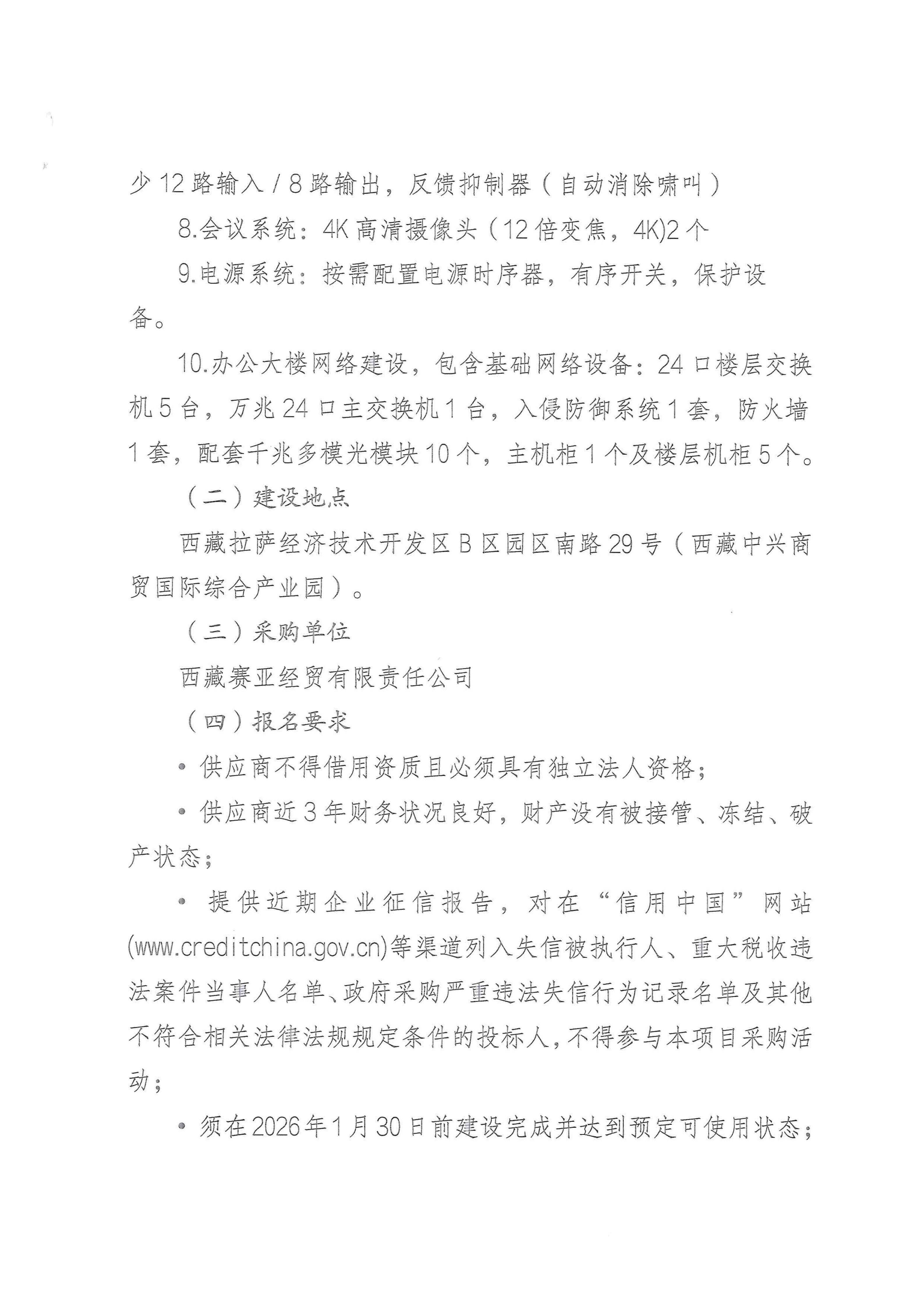
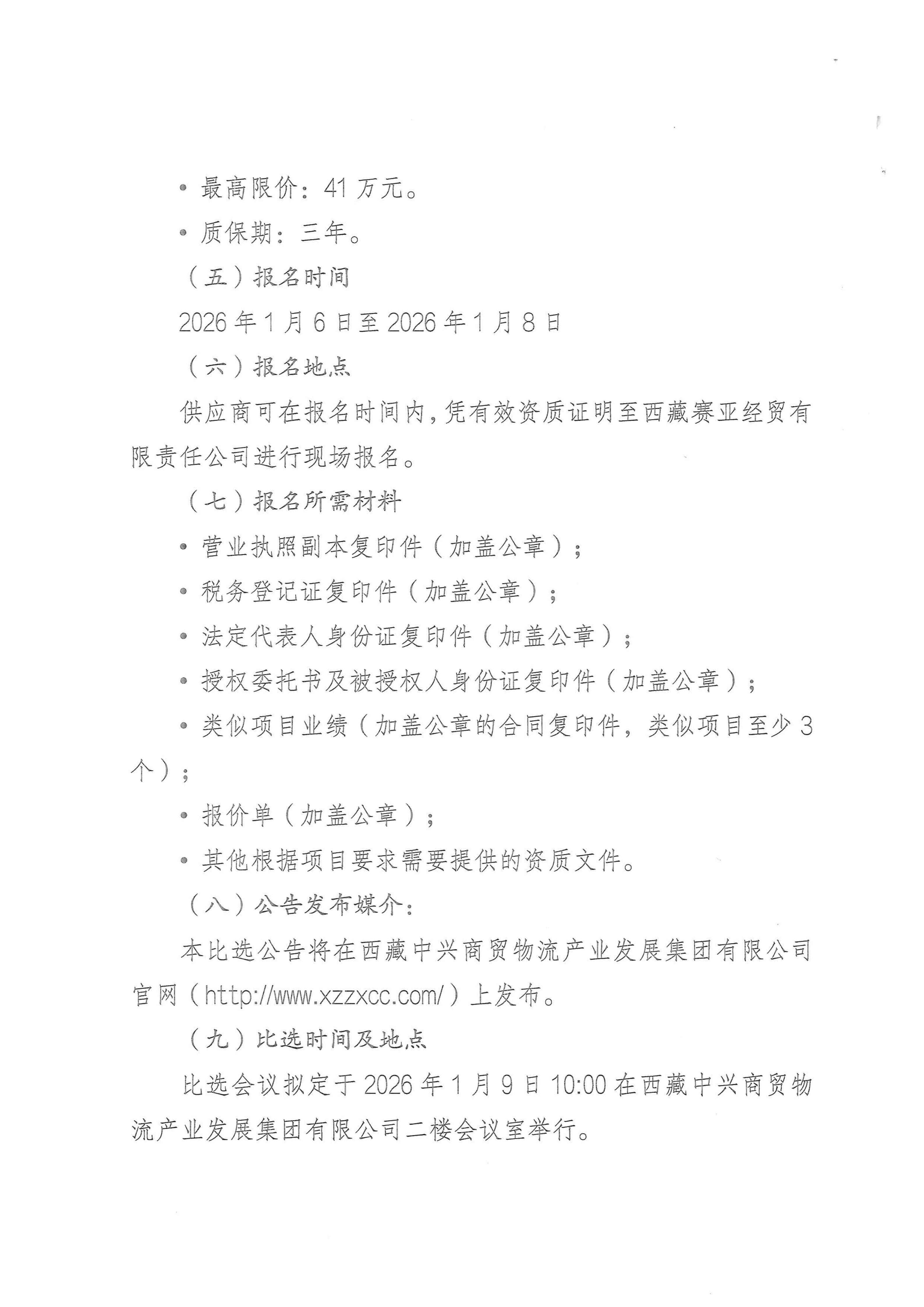
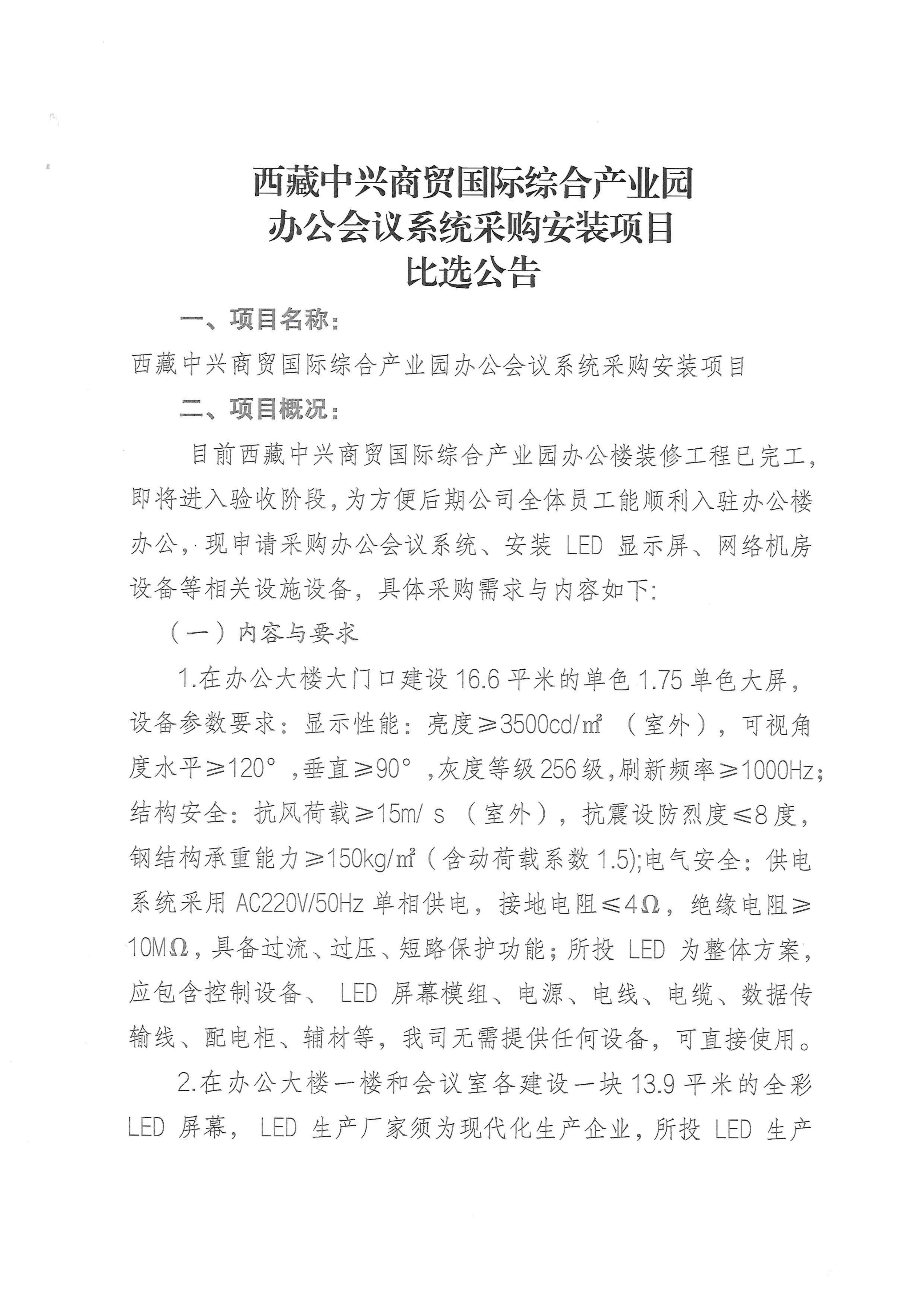
བོད་ལྗོངས་ཀྲུང་ཤིན་ཚོང་དོན་ཟོག་འགྲེམས་ཐོན་ལས་གོང་འཕེལ་ཚོགས་པ་ཚད་ཡོད་ཀུང་སི།
西藏中兴商贸物流产业发展集团有限公司
XIZANG ZHONG XING TRADE LOGISTICS INDUSTRY DEVELOPMENT GROUP
首页
走进中兴
集团子公司
新闻动态
党群工会
公告信息
人才招聘
首页
>
西藏中兴商贸国际综合产业园办公会议系统采购安装项目比选公告
>
返回
西藏中兴商贸国际综合产业园办公会议系统采购安装项目比选公告
发布日期:2026-01-06 10:31
浏览次数:455